Netzfrequenztrigger (Version 2.20)

Optionales Zubehör für die Netzfrequenzanzeige oder für eigene Projekte:

  • Universelle Vorschaltplatine für die Erfassung und Synchronisierung von Netzfrequenzen.
  • sehr hohe unempfindlicheit gegenüber Oberschwingungen, Netzrückwirkungen und Rundsteuersignale
  • Ideal für Projekte rund um die Netzfrequenzmessung oder netzsynchrone Sterungen
  • AddOn für hochpräzise Netzfrequenzmessungen
  • Universelle Ausgangsbeschaltung
  • Umfangreiche und ausführliche Beschreibung (siehe Download)

Anwendungen:

  • Netzfrequenzmessungen
  • Dimmerschaltungen
  • Rundsteuerung / Rundsteuersender / Rundsteuerempfänger
  • netzsynchrone Taktung

Besonderheit:

der Netzfrequenztrigger hat einen Universalausgang mit galvanischer Trennung. So können Schaltungen mit 3,3V (z.B. RaspberryPi) direkt angesteuert werden.

 

Netzfrequenztrigger
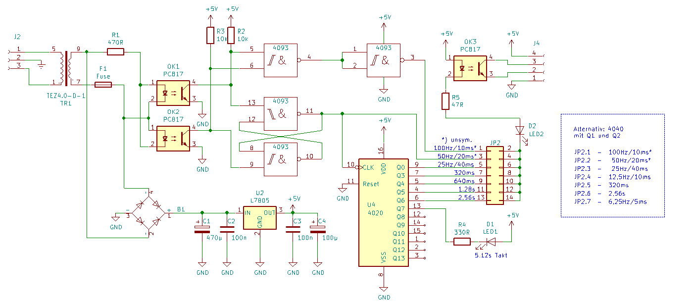
Beispielanwendung: Netztrigger für die Netzfrequenzmessung

Projektlizenz

Die Weitergabe der Projektdokentation unter folgender Lizenz:

 

Namensnennung - Nicht-kommerziell - Weitergabe unter gleichen Bedingungen
CC BY-NC-SA

Diese Lizenz erlaubt es, das Werk zu verbreiten, zu remixen, zu verbessern und darauf aufzubauen, allerdings nur nicht-kommerziell und solange Ich als Urheber des Originals genannt werde und die auf dem Werk basierenden neuen Werke unter denselben Bedingungen veröffentlicht werden.

Einsatz der Netzfrequenzanzeige nur ohne kommerzielle Ausrichtung.

Sie dürfen die Netzfrequenzanzeige einsetzen zu:

·      netzdienlichen Messungen (Einsatz im Verbundnetz)

·      Demonstrationszwecken

·      Überwachungs - und Beobachtungsfunktionen

·      Schul - Ausbildungs und Lehrzwecken

Sie dürfen die Netzfrequenzanzeige nicht gewerblich weiterverkaufen (siehe auch CC BY-NC-SA)

Kontaktdaten bei Fragen zum Einsatz: hier